• 다크모드
  • 로그인
  • 회원가입
모바일메뉴

소리전자

검색
마이페이지
  • 판매장터
    • 수입오디오
    • 부품
    • 음반
    • 국산오디오
    • 업체전문인
    • 자작품
    • 계측기
    • 라디오
    • 전자종합
    • 벼룩종합
    • 햄무선기
    • 불용자재
    • 교환장터
    • 광고업체
    • 무료나눔
  • 부품판매
    • 트랜스포머
    • 노브(손잡이)
    • 자작부품-1
    • 자작부품-2
    • 자작부품-3
    • 전원용PCB
    • CCS-PCB
    • 키트용PCB
    • 볼륨용 PCB
    • 입력용 PCB
    • 고정가이드
    • 소켓가이드
    • CD로딩용기어
    • 케이블완제품
    • 윤활유클리너
    • 자작공구/은납
    • 딘케이블단자
    • 콘덴서 종류
    • 자작용계측기
    • 앰프케이스
  • 앰프키트
    • 소리전자 키트 종류
    • 소리전자 키트제작서
    • 소리전자 키트배선도
    • 소리전자 키트사용기
  • 주문구입
  • 커뮤니티
    • 자유게시판
    • 질문게시판
    • 가입인사
    • 통합 동호회
    • 자작게시판
    • 나의오디오
    • 플레이리스트
    • 미션관리
    • 공지사항
    • 출석부
  • 동호회
    • 알텍동호회
    • 피셔동호회
    • AR동호회
    • JBL동호회
    • 튜너동호회
    • 빈티지동호회
    • 마란츠동호회
    • 탄노이동호회
    • 도이치동호회
    • 웨스턴동호회
    • 매킨토시동호회
    • 아날로그동호회
    • 멀티앰핑동호회
  • 자료실
    • 웨스턴자료실
    • 전세계회로도
    • 소리전자트랜스규격
    • 부품위탁매물
    • 오디오위탁매물
    • 가격인하매물
자유게시판 질문게시판 가입인사 통합 동호회 자작게시판 나의오디오 플레이리스트 미션관리 공지사항 출석부
  • 커뮤니티
    • 자유게시판
    • 질문게시판
    • 가입인사
    • 통합 동호회
    • 자작게시판
    • 나의오디오
    • 플레이리스트
    • 미션관리
    • 공지사항
    • 출석부
Home 커뮤니티 자작게시판
T기본글꼴
  • 기본글꼴✔
  • 나눔고딕✔
  • 맑은고딕✔
  • 돋움✔
질문
2006.10.03 05:17

전원평활부

이상필
(*.57.90.14) 조회 수 2500 추천 수 0 댓글 24
?

단축키

Prev이전 문서

Next다음 문서

가 크게 작게 위로 아래로 댓글로 가기 인쇄 첨부
?

단축키

Prev이전 문서

Next다음 문서

가 크게 작게 위로 아래로 댓글로 가기 인쇄 첨부
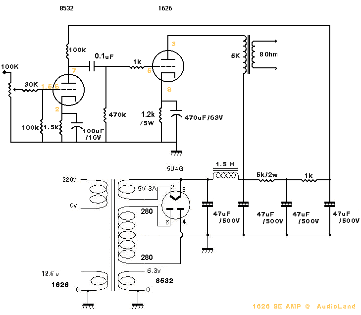
초단관 플레이트에 150V/10mA, 출력관 플레이트에 265V/25mA를 떨어뜨리고 싶습니다.

윗 그림 각 부위의 수치는 무시하고... 전압/전류를 조절할 수 있는 방법을 가르쳐주십시오.

어느 부분의 저항치를 바꿔야 할지... 전원평활부의 셋째단에서 출력단의 B+를 내면 안되는지...

초단관의 전압은 왜 전원평활부 끝단의 저항치로 조정을 하지 않고 플레이트 초입에 따로

저항을 뒀는지... 등을 알고 싶습니다.  아울러 전원평활단의 원리에 대해서 간략하게 설명해

주시면 감사하겠습니다.  저항이야 전압을 떨어뜨리기 위한 것이라지만 콘덴서는 왜 연결을

하는지... 궁금합니다.

0

추천

0

비추천

Atachment
첨부 '1'
  • 8532_l626.gif,
Facebook Twitter Google Pinterest
위로 아래로 댓글로 가기 인쇄 첨부
에디터 선택하기
✔ 텍스트 모드 ✔ 에디터 모드
?
댓글 쓰기 권한이 없습니다. 로그인 하시겠습니까?
Comments '24'
  • ?
    김호열 2006.10.03 20:47 (*.78.250.11)
    1. 전압/전류를 조절할 수 있는 방법 우선 각단 좌우의 전류합계를 계산해서 전원 측의 직렬저항을 계산하고 진공관의 캐소드 저항치로 각단 전류 조정 (저항치가 크면 전류 감소) - 진공관 데이터시트 필요 2. 전원평활부의 셋째단에서 출력단의 B+를 내면 안되는지... 좌우 합계 50mA 로 5k 저항 뒤에서는 전압이 너무 많이 떨어지는 군요. - 불가 3. 초단관의 전압은 왜 전원평활부 끝단의 저항치로 조정을 하지 않고 플레이트 초입에 따로 저항을 뒀는지... 그것은 전압조정용이 아니라 플레이트 부하입니다. 4. 아울러 전원평활단의 원리에 대해서 간략하게 설명해 이런 회로를 파이형 필터라고 해서 R-C의 단수를 늘리면 1단으로 큰 용량을 사요하는 것보다 평활효과가 커집니다. 저항 대신에 모두 쵸크로 하면 평활 효과가 터 크지만 값이 비싸지게 되어서 소전류 회로에는 평활 효과가 충분한 R-C 필터가 많이 쓰입니다.
    댓글
  • ?
    이상필 2006.10.04 00:33 (*.57.90.14)
    정말 감사합니다. 그런데 플레이트 부하 저항은 왜 다는 걸까요?
    댓글
  • ?
    이상필 2006.10.04 01:07 (*.57.90.14)
    그리고 전압조정은 어느 지점에서 해야 하는지 말씀 안하셨네요. 부탁합니다.^^
    댓글
  • ?
    이상필 2006.10.04 01:12 (*.57.90.14)
    으이그~ 죄송합니다. 전류량은 어떻게 측정하는 건지요? 테스터기를 아직 잘 사용할 줄을 모릅니다. 초단 플레이트에는 2.27V, 출력단 캐소드에는 27V가 검출됩니다. 이걸 어떻게 전류량으로 환산할 수 있습니까?
    댓글
  • ?
    윤영진 2006.10.04 09:50 (*.115.223.46)
    지나다 하나만..... 플레이트 부하저항은 플레이트에 증폭 유도된 교류 신호가 전원단으로 역류되지 않도록 블로킹하는 역할을 합니다. 반면 역으로 플레이트 저항을 통해서 B전원은 잘 흘러야 하지요. 이로 인해 저항값은 회로의 초단 게인에 영향을 미칩니다. 이와 다르게 저항 대신에 같은 위치에 플레이트 쵸크를 사용해서 구성하는 회로를 "쵸크 부하 출력회로"라고 합니다.
    댓글
  • ?
    정호윤 2006.10.04 11:21 (*.202.149.18)
    윤영진님 잘못 알고 계시네요. 증폭된 신호는전원단으로 넘어가 커패시터를 통해 접지로 빠집니다. 디커플링이라고 부르는 회로가 이것을 적극적으로 하기 위한것이지요. (윤영진님이 말씀하신 부분은 이 부분이구요.) 플레이트부하저항은 그리드에 입력된 신호가 증폭되는 정도를 정하는것입니다.
    댓글
  • ?
    조철제 2006.10.04 13:37 (*.235.220.179)
    최서한의 전자 공부를 하신후에 작업을 시작 하시기를...트랜스에서 전압은 이미 결정되어 있으므로 플레이트 전압을 바꾸신다면 전압 조절장치를 다시 꾸며야 하는데 그게 초보한테는 만만치 않으므로 현재의 전원부를 그대로 두시고 캐소드 저항으로 관의 전류치만 마추어 주시는게 좋은 소리를 낼수 있음니다 참고로 I(전류)=V(전압)/R(저항)이므로 마추어 넣으시면 됨니다
    댓글
  • ?
    조철제 2006.10.04 13:39 (*.235.220.179)
    아참~~그리고 저항은 전압을 떨어 뜨리는 용도가 아니라 전류를 떨어뜨리는 것이옵니다...ㅎㅎ
    댓글
  • ?
    윤영진 2006.10.04 15:08 (*.115.223.46)
    정호윤님이 말씀하신 것과 제 얘기가 어떻게 틀린지 잘 이해가 안됩니다. 물론 제 설명이 훌륭한 것은 아니지만.... 증폭된 신호가 전원단으로 흘러 디커플링을 통해 빠지는 데, 그 빠지는 정도가 저항값에 따라서 조정이 되는 것인데, 말씀처럼 그리드로 입력되는 신호의 세기(게인)을 그래서 결정하게 되는데..... 그 말이 그 말 같은데 뭐가 다른지요?
    댓글
  • ?
    김상준 2006.10.04 16:04 (*.51.93.69)
    초단회로가 너무 잘못된것 같읍니다 초단부하저항이 100k가 아니고 10k가 아닌지.....(정확히는 알수없지만) 초단 플레이트전압이 2.27v가 나온다하셨는데 위에서 언급하신 10ma를 위 회로를 기준으로 흘릴려면 플레이트저항 100k양단의 전압강하가 1000v는 되어야 하기 때문에 전체회로를 기준으로 초단플레이트에는 거의 전류가 흐르지 않게 됩니다 위회로가 원래 있는회로인지 아님 개인적으로 만들어본 회로인지 궁금합니다 회로의 설계라는것은 기본적으로 출력관이 선정되고 전압증폭관을 선정하게 되는데 이때 출력관에서 필요로하는 드라이브전압(초단의 출력전압)과 또 출력관내의 전원공급전압,소요출력전압,필요한증폭도등을 계산하고 초단에서도 위와같은 계산으로 출력관에 필요로하는 드라이브전압을 공급하는 계산이 필요합니다 이를 엄밀히 계산하기에는 우리 아마추어로서는 힘든일이므로 데이터를 기준으로 설계하고 나서 보정하는 방법을 많이 쓰게 됩니다 전류량의 측정은 케소드전압을 기준으로 예로 초단케소드에 10v가 나온다면 케소드 저항이 1.5k이므로 옴의 법칙으로 i = v/r이므로 10v 나누기 1.5 하면 6.6.ma가 플레이트에 흐르는것을 알수 있읍니다 즉 플레이트 저항100k에는 6.6ma가 흐른다는 것이 됩니다 그럼 b전원단에서 공급된 직류전압은 이 플레이트저항 100k를 통해 플레이트에 공급되는데 이때 플레이트100k 을 통해 6.6ma가 흐르므로 여기서도 전압강하가 나오게 되는데 이 강하된 전압이 곧 플레이트 공급전압이 됩니다 그럼 플레이트부하저항인 100k에 6.6ma가 흘렀을때 얼마의 전압강하가 발생하는냐는 역시 옴의 법칙을 이용하면 간단히됩니다 v = i*r 이므로 100*6.6 = 660v라는 전압의 강하가 발생됩니다 즉 b전원에서 공급전압이 1000v라면 플레이트부하100k (6.6ma흘림)에서 660v전압이 강하되어 초단 플레이트에는 340v 가 공급된다는것입니다 따라서 이런 기본이론을 숙지하시면 각단의 전류량및 전압은 어느정도 파악하실수 있읍니다 그러나 각단회로가 이상적 설계가 아닌 경우도 많기 때문에 자작도 좋지만 많은 이론의 습득과 공부도 중요합니다
    댓글
  • ?
    김상준 2006.10.04 16:21 (*.51.93.68)
    위에서 예를 든것은 단순히 ㅈ기본스펙에서 회로에 흐르는 전류량이나 전압을 계산한것이므로 플레이트저항으로 전류나 전압을 함부로 조정하라는 의미는 아닙니다 플레이트저항은 그리드를 통해 입력된 신호의 세기를 조절하는 용도 즉 증폭도(출력전압)와 관계있는것임을 말씀드립니다
    댓글
  • ?
    정호윤 2006.10.04 17:07 (*.202.149.18)
    윤영진님 그렇다면 큰 저항은 신호가 전원단으로 잘 안빠져서 출력된 신호가 큰거고, 작은 저항은 신호가 전원단으로 잘 빠져서 출력된 신호가 작은거란 이야기신데요. 제 이야기와 윤영진님 이야기는 100% 틀린 이야기입니다. 그리고 잘못 알고 계시구요.
    댓글
  • ?
    김상준 2006.10.04 19:33 (*.223.18.133)
    위회로를 대충 계산해 봤는데 다른단은 특별한 이상은 없는것 같읍니다 다만 초단 부하저항이 워낙커서 각단의 전압및 전류 배분이 회로대로 제대로 이루어 지지 않는것 같읍니다 이상필님이 초단은 150v에 10m 출력단은 265v에 25ma를 흘리기를 원하니까 각단의 전류및 전압은 정해져 있읍니다 위 회로에서 초단플레이트에 150v에 10m를 흘리기 위해서는 일단 부하저항은 10k내외로 맞추어야 어느정도 전류및 전압이 맞읍니다 즉 현재에는 초단 플레이트는 거의 단선 상태로 봐야합니다 위에서 각단 전류관계를 말씀드렸는데 플레이트저항을 100k로하고 초단 p에 150v(10ma)를 공급할려면 b전원단에서 얼마의 전압을 공급하면 되는지는 역으로 계산해 보면 됩니다 일단 부하저항100k 전류는 10ma 이므로 이저항 양단의 전압강하는 100*10= 1000v가 됩니다 즉 플레이트에는 150v가 공급되야 하므로 이 1000v+150v 한것이 b전압에서 공급을 해야 한다는 말이 됩니다 결국 b전원단5k와 1k를 지나서 이부분에서 1150v를 공급해야 한다는것입니다 결론이 나옵니다 위회로에서 전원트랜스 2차가 280v밖에 되지 않으니 당연히 위화 같은 계산의 전압은 나올수가 없게 됩니다 그런데 부하저항을 10k 로 줄인 경우 위의 계산 방법으로 하면 10*10= 100v 즉 10k부하저항에 의한 전압 강하는 100v 밖에 되지 않으므로 초단 플레이트에서 필요한 공급전압 150를 더한 250v를 b전압단에서 공급하면 된다는것이지요 이때 케소드 저항이 1.5k로 정해져 있으므로 케소드에서는 15v정도가 나온다고 보면 됩니다 이야기를 다시 b전원단 쪽으로 돌려보면 1.5h 쵸크를 지나 b1전압이 바로 출력트랜스로 가고 5k와 1k로 분활된뒤 b2전압이 초단으로 가는데 이 b2전압에 250v정도 걸리면 된다는것입니다 위회로는 모노블럭이라는 전재하에 계산을 하는것입니다 그러면 1.5h를 지난다음에 b1전압은 얼마나 걸려야 할까요 이것도 역시 역 추적을 해보면 다 나옵니다 초단에 공급해야 할 b전압이 250v정도이고 또 여기서도 흘려야할 전류가 10ma면 되니까 계산해봅니다 5k와 1k를 합한 6k에 의해 10ma가 흐르고 최종적으로 250v가 나오게 된다는것은 위에서 한것과 같은 계산방법을 쓰면 되는것이지요 즉 6k 10ma에 의한 전압강하 6*10=60v의 전압강하가 발생하므로 결국 250+60=310v 가 저항 앞단에서 걸려야 한다는것이지요 위에서는 1.5h 쵸크지나서 출력트랜스로 가는 전압단에 위 전압이 발생 한다는것입니다 저항용량은 지극히 정상입니다 결국 310v로 출력트랜스거쳐서 265v 25ma를 흘릴려면 출력트랜스의 dcr이 약 1.8k (이 dcr값 정도나오면 거의 회로에 맞음) 정도 된다는 계산이 나오고 케소드저항이 1.2k이므로 케소드 전압은 약 30v정도 걸리게 된다는 계산이 나옵니다 따라서 전원트랜스 스펙은 여기에 맞게 갖추어진것 같읍니다 정류관 5u4g가 내부 전압 강하가 크기 때문에 얼추 전압은 맞을것 같읍니다 위에서 언급한 초단 플레이트저항 10k는 이상필님이 원하는 스펙으로 계산된값으로 회로전체의전류및 전압을 기준으로 해본것이므로 이것이 정확한 값이다 라고 말씀드릴순 없읍니다 또한 초단관의 데이터를 보지 않았으므로 이점 양지해주시기 바랍니다
    댓글
  • ?
    이상필 2006.10.04 23:55 (*.57.90.14)
    선배님들의 아주 친절하고 자상한 답변에 감사를 드립니다. 특히 김상준 님의 답변은 너무나 포근합니다. 정말 감사합니다. 조철제 님 댓글에 또한 감사드리고... 언제나 아낌없는 조언을 주시는 윤영진, 정호윤 님의 플레이트 부하저항에 대한 의견 잘 들었습니다. 그런데 두 분의 의견이 조금 다른 것 같은데... 마저 말씀을 나누시면 좋겠습니다. 그래야 다른 분들도... 정확한 개념을 정리하고 넘어갈 수 있을테니까요. 그리고... 김상동 님, 위의 그림은 누군가의 원 회로입니다만... 저 역시 초단의 전압/전류값이 너무 낮아 의아해하고 있던 참입니다. 초단이 150V/15mA (max)니까... 최소 절반 정도(7~8mA)는 흘려줘야 하므로 임의로 10mA 정도로 잡아본 겁니다. 결국 플레이트 부하저항 값과 캐소드 저항/캐퍼시터 값을 다시 조정해야 할 것 같습니다. 귀한 말씀 다시 한번 감사드립니다.
    댓글
  • ?
    조철제 2006.10.05 00:03 (*.235.220.179)
    호윤님께서 정확하게 설명 하셨고요~~캐소드 저항은 증폭소자의 전류를 결정하는 것이고 플레이트 저항은 증폭률을 결정하는것입니다...다시한번 말씀 드리지만 어설픈 지식으로 다른사람에게 혼란을 주지 맙시다!!!!!!!
    댓글
  • ?
    조철제 2006.10.05 00:06 (*.235.220.179)
    반도체도 마찬가지로 에미터저항은 베이스와의사이에서 전류치를 정하는것이고 콜렉터 저항은 증푹률을 결정하는것입니다!! 그래서 앰프의 성능을 결정하는것입니다!!!
    댓글
  • ?
    항아리 2006.10.05 09:00 (*.106.196.153)
    초단에 왜 150v/15ma의 절반 정도를 흘려줘야 한다고 하는지 이해를 할 수가 없습니다. 대개의 초단엔 100v 내외에 2ma내외면 충분합니다. 중요한 것은 출력관을 드라이브 할 수 있는 능력을 충족할 전압증폭율입니다. 초단은 말 그대로 초단이지 출력단이 아닙니다. 설정부터 잘못되어 있습니다. 그리고 회로상에서 전원부 초단공급쪽 r-c단 하나를 더 늘린 것은 구성상, 소리가 빈약하게 나올 수 밖에 없는 특징을 커버하기 위한 의도인 것 같은데 불필요한 군더더기입니다. 위 회로의 목적은 모든 소리를 부족함 없이 듣기 위한 용도가 아니라, 야간용이나 간이용 앰프로써 기능하기 위한 것인 것 같은데, 전자前者의 용도로 할 것이라면 출발부터 어긋났다고 볼 수 있겠습니다.
    댓글
  • ?
    하성규 2006.10.05 09:28 (*.5.228.101)
    유익한 이야기들을 많이 써주셨네요... 다른 사이트를 이야기 해서 안됐지만 DHT 의 기술 포럼에 가보시면 비교적 상세한 이론이 잘 설명 되어 있읍니다...
    댓글
  • ?
    김호열 2006.10.05 09:36 (*.205.15.111)
    음, 여러가지가 얘기되는군요. 자기가 가지고 있는 지식과 경험에서 이야기 할 때 잘 못 알고 있는 부분이 있을 있습니다. 자기 바이어스에서 캐소드 저항의 기본 기능은 전류를 정하는 것이지만 플레이트 저항은 증폭율만을 결정하는 것은 아니지요. 플레이트 전류, 플레이트 전압, 전원 B전압 이렇게 3가지가 정해져야지 진공관의 동작선이 결정이 되는 것입니다. 그런 관점에서 플레이트 저항은 전압 동작선을 결정한다고 봐야지요. 물론 플레이트 저항이 작아지면 회로의 증폭도도 떨어지지만 더욱 중요한 것은 동작점의 결정이라고 생각합니다. 동작점 결정이 잘못되면 일그러짐이 큰 앰프를 만들 수 있습니다. 직렬회로에서 저항을 넣으면 그 후단 전압이 떨어지고 전류도 떨어집니다. 그러나 이회로의 초단인 경우 전류는 진공관에서 결정하기 때문에 전원 필터의 저항을 조정하면 초단의 B전압이 조정되는 것입니다. 그리고 파이형 필터의 단수를 늘리는 것은 리플을 더 적게 하기 위한 것입니다. 저항치의 합, 콘덴서 용량의 합이 똑 같은 경우에도 단 수를 늘리면 더욱 효과가 큽니다. 프리 쪽은 그래서 최소 2단 (쵸크 포함)이고 그림처럼 3단으로 하면 더 좋지요.
    댓글
  • ?
    2006.10.05 11:48 (*.99.16.130)
    좋은 배움의 장이군요. 플레이트 부하저항이 일반 저항인경우와 쵸크 부하인 경우는 음질에 있어서 어떤 차이가 있을까요? 증폭된 교류 신호가 쵸크인 경우 상대적으로 좀 더 큰 임피던스 값을 갖게 되어 증폭도에서 좀더 잇점이 있는 건가요?
    수정 삭제 댓글
  • ?
    김상동 2006.10.05 15:57 (*.76.206.126)
    쭈욱~ 읽어 보다 보니, 제 이름이 나와서 나왔습니다. 제가 김상동 입니다. -.- 제가 보기엔, 다들 비슷한 의견들이신것 같습니다. 그리고, 크게 틀린것도 없습니다. 원론으로 돌아가서, 플레이트 저항과 케소드 저항이 같이 진공관의 바이어스 동작점을 결정합니다. 어느 하나가 하는것이 아니지요. 크게 보면 플레이트 저항이 최대 전류량을 강제로 제한하고, 케소드 저항이 이 안에서 동작 전압점을 잡고 전류및 전압를 맞추지요. 이때 증폭도도 나오는거구요. 그리고, 증폭도를 위해서 플레이트 저항을 변경/맞추는것은 조금 문제가 있다고 봅니다. 물론 틀렸다고 까지는 할수 없지만, 플레이트 저항은 다음단의 부하를 위해서 저항값을 적절히 잡는것이지 증폭도를 맞추기 위해서 잡는것은 아니거든요, 증폭도를 +-를 만족시키기 위해서는 다른 진공관을 고려하는 등의 작전이 필요하겠지요. 따라서, 증폭도를 맞추기 위해? 플레이트 저항으로 변경하는것은 저는 그냥 편법이라고 봅니다. 플레이트 저항은 전체적으로 일그러짐을 최소화 하는점에서 잡는것이 맞다고 봅니다. 그리고, 말씀들 하신 플레이트 저항이 작으면 결국 증폭된 신호(?)가 다 없어집니다. 사실 존재하지도 않을 증폭되었다는 신호 이야기 하는것이 우습네요. 증폭이 제대로 되지 않지요. 전류차이를 전압차로 바꿔줄 저항이 작으니,.. 그냥 전류의 차이만 납니다. 궂이 따진다면 전원부로 갔느니 콘덴서에서 먹었느니 하는거지만... 전원부에서 먹은것처럼 보이는것이지 신호가 그쪽으로 가는것은 아니지요. 진공관에서 신호가 있을때 콘덴서가 없으면, 전류공급에 차질이 생겨 그 차질이라는것이 저항단에 전압드롭이라는 결과를 낳고 이것이 결국 증폭된 전압신호네 뭐네 하는것이지요. 따라서, 전원부에 콘덴서를 넣으면 전원공급이 잘 되므로해서, 전압이 콘덴서쪽에서는 떨어지지 않고, 저항단에서만 떨어지므로 이 저항양단에 전압차가 증폭된 신호네 뭐네?? 하는것입니다. 이것을 궂이 디커플링이라고 볼 필요는 없습니다. 그냥 전원평활용 콘덴서 이지요. 신호를 흡수한다고 보면 복잡하기만 하고 별로 쓸데는 없습니다. 다, 제 생각입니다.
    댓글
  • ?
    김상준 2006.10.05 16:01 (*.223.17.1)
    진공관회로 전원부에 있어서 부하를 건 상태에서 (회로내에 각단에 전류를 공급한경우) 정류후 발생된 전압이 회로에서의 기준전압이 된다는것은 정류후 회로에 투입된 전체전류(부하전류)에 의한 전압강하분 및 정류관의 내부저항에 의한 관내손실을 뺀 나머지 전압이라고 한다면 이를 기준으로 위 회로에 아무것도 건들지 않고 초단의 전압을 맞출려면 b전원의 저항의 조정으로 회로 전체의 전압이 맞을지 계산해 봅니다 일단 초단 플레이트 전압은 150v 출력관은 265v로 결정되어 있다는 가정하에서 계산해 봅니다 초단플레이트 저항이 100k이므로 이 플레이트에 150v를 인가하기 위해서는 b 전원측에서 뽑아낼수 있는 전압을 고려하여 계산해도 플레이트에 흘릴수 있는 전류는 1.5ma 이상은 무리라는 결론이 나옵니다 왜냐면 초단의 전류및 전압 설계는 플레이트에 인가할 전압에 플레이트 부하저항의 전압강하를 고려해서 설계해야 하기 때문입니다 간단히 p저항이라고 표현하겠읍니다 위에서도 언급했지만 p에 150v를 공급하기 위해서는 p부하저항이 100k인경우 1.5m만흘린다고 하더라도 100k*1.5=150v에 플레이트에 공급해야할 150를 더하면 300v라는 전압을 b전원측에서 공급해야만 합니다 그러면 2m흘리면 p부하저항내의 전압 강하만 하더라도 이미 200v가 넘어가버리므로 150v를 더해보면 350v를 b전원측에서 공급해야 하므로 정류 직후 맨윗줄에서 언급한 기준전압 에서초크 거치고 전압강하용저항 거치면 무리라는 결론이 나옵니다 이는 b전원측에서 마지막단에 걸린 전압이 되므로 그앞단은 초단으로 보내야할 전류값에의한 b전원저항의 전압강하분을 더한 전압이 나와야하고 이 전압이 출력트랜스를 거쳐 출력관으로 인가되는 전압도 되므로 결국 출력트랜스의 dcr이 아무리 높아도 트랜스에 의한 전압강하는 전류량에 비추어 볼때 많이 잡아줘도 10-15v정도 밖에 안되기 때문에 출력관의 플레이트에 265v를 맟추기는 무리라는 예기가 됩니다 그럼 1.5m를 흘린 경우에는 b전원의 마지막단에는 300v 정도가 걸린다는 예기가 되고 초단에 흘리는 전류가 적어지면 적어 질수록 이 b전압에서 초단으로 보내야할 전압은 적어진다는 말이 됩니다 다만 중요한것은 이것은 전원부 설계를 하기 전에 회로에 필요한 전압및 전류량을 위한 계산이라는것이고 이미 정해진 회로에서 초단에 보내야할 전압및 전류량을 조정할 필요가 있는경우에는 다르다라는것이죠 왜냐면 회로를 설계한뒤 각단의 전류및 전압의 설계를 기준으로 전원부를 계산하기 때문이라는겁니다 예로 위회로에서 정확한것은 아닙니다만 보통의 회로중 이상적으로 설계된 회로에서 초단에 흘리는 전류는 많아야 1m 이하가 많고 b전원 전압조정용 저항도 전류량이 적기 때문에 이 저항을 조정해도 회로전체의 전압이 변하지 않으나 10ma를 흘리는 회로에 1m만 흘릴다면 정류직후의 전압이 올라간다는 것이고 이는 출력관의 전압이 또 변하는 문제를 낳는다라는것입니다 결론적으로 위 회로에서 이상필님이 언급하신 각단의전압을 보면 위 회로로는 초단 플레이트에 거의 전압이 가지 않는것으로 보면 위 회로에 있어 b전원측의 저항 조정으로 전압을 맞추기에는 여러가지 사항으로 볼때 적절한 방법은 아니라고 보여집니다
    댓글
  • ?
    김상동 2006.10.05 16:48 (*.76.206.126)
    초단 플레이트 전압은 아닐껍니다. 초단 케소드 전압을 잘못 이야기 하신것 아닌가 생각합니다.
    댓글
  • ?
    이승호 2006.10.18 03:22 (*.222.98.161)
    전원 평활이라 옜날 미군 무전기 모델넘버가 뭐는가 p10 이던가 아무튼 그 무전기는 dc93v 엿던가 아무튼 빳데리가엄청 무겁고 컸던것같다 그빳데리 분해하면 무수히많은 소형 밨데리로 분해되었던 기억이 나는군요 우리가 궁극적으로 정류 평활을 하는이유는 ac전기를dc로 변환하기위한 작업이지요 가장 좋은 방법은 밧데리를 사용하는것이지만 현실성이 없지요 비용이 많이들며 수명이 제한적이기 때문 이곗지요 아무튼 정류관 또는 정류기를 통과한 부전원 을 콘으로 휠터를 하면 맥류가 되지요 이맥류 컷팅을 하여 주는것이 쵸크이지요 쉽게말하면 기계 대패 이지요 그리고또 2단 3단 사포질을 하여도 빳데리와 같은 완벽한 dc 전기는 얻을수는 없습니다.그리고 마지막으로 프레이트로 간저항은 전압 조절용 저항이아니라 부하저항 입니다. 이부하저항 양단에 걸리는 전압 변동율이 곧 증폭신호이지요 물론 진공관은 최저 동작점이 있고요 저전압 진공관도 있습니다. 그것을 적정선에 맞춘것이 현제통용되는 회로도 이지요 그러나 실험적으로 임의 로 바꾸어 볼수는 있습니다.몇볼트에 진공관이 사망하는가? 멸볼트에 진공관이 동작을 멈추는가? 이런것을 알수가 있겠지요 그런것이 아니라면 통상적인 회로되로 사용하심이 좋을듯합니다.
    댓글

  • 전체
  • 부품정보
  • 질문
  • 답변
  • 자작기
  • 기타
  • 긴급질문
  • 추가질문
  • 제작정보
  • List
  • Zine
  • Gallery
List of Articles
번호 분류 제목 글쓴이 날짜 조회 수
공지 기타 자작게시판 공지사항 소리전자 2004.02.17 13014
2334 자작기 쇠쟁이는 쇠로만 만드는지 알았쥬~ 6 file 노상식 2025.12.24 69
2333 자작기 6BQ5(싱글 스테레오 )실패작 앰프 11 file 오진숙 2025.12.23 81
2332 질문 에나멜 코일 구입처 5 메모리 2025.12.21 70
2331 자작기 811 파워 2 leeyph 2025.12.21 49
2330 제작정보 진공관 앰프 철망덥게 제작 하는곳. 3 땡그랑 2025.12.09 101
2329 부품정보 접지 유무 하트선 중성선 간편하게 확인 file 노상식 2025.12.09 69
2328 기타 자작 민식이 2025.12.02 90
2327 제작정보 노하우 아닌 노하우 실리콘 고무링 벨트 만들기 4 file 노상식 2025.12.02 79
2326 자작기 11월의 빈티지/6L6WGB 앰프제작 중.. 8 file 오진숙 2025.11.29 103
2325 부품정보 USB를 광 출력으로... 2 file 노상식 2025.11.26 105
2324 자작기 이럴수가 3 file 노상식 2025.11.20 164
2323 자작기 간만에 굴려 봅니다. 6 file 이승후 2025.11.18 124
2322 자작기 앰프 완성 후 청음중 6 file 노상식 2025.10.31 9074
2321 질문 dc볼트 20 file 노상식 2025.10.22 1725
2320 자작기 난감합니다 10 file 노상식 2025.10.21 1831
2319 자작기 전원트랜스와 출력트랜스 위치 및 방향 5 leeyph 2025.10.17 4718
2318 자작기 히터선 유도험 방지법 6 leeyph 2025.10.17 2942
2317 자작기 6L6 싱글 앰프 제작중~~ 12 file 노상식 2025.10.14 11294
2316 자작기 턴테이블에 관심 있으신 분 봐보세요 12 file 노상식 2025.09.30 7518
2315 질문 트랜스 제작 관련 질문 드립니다.~~ 꼭 많은 답변 부탁드립니다. 10 서무범 2025.09.17 8915
2314 자작기 부품 배치도 6 file 노상식 2025.09.08 4782
2313 자작기 복권 트렌스 9 file 노상식 2025.09.01 9728
2312 질문 정류 안정성 문의 2 file 김만태 2025.08.20 3910
2311 자작기 자작이란? 4 leeyph 2025.08.18 5008
2310 질문 초단 관 시정수 3 민식이 2025.08.10 4335
쓰기
Board Pagination Prev 1 2 3 4 5 6 7 8 9 10 ... 94 Next
/ 94

로그인을 해주세요

  • Sign in with Naver
  • Sign in with Kakao
ID/PW찾기 회원가입
브라우저를 닫더라도 로그인이 계속 유지될 수 있습니다. 로그인 유지 기능을 사용할 경우 다음 접속부터는 로그인할 필요가 없습니다. 단, PC방, 학교, 도서관 등 공공장소에서 이용 시 개인정보가 유출될 수 있으니 꼭 로그아웃을 해주세요.

TOP 5

  • 오디오장터
  • 음반
  • 불용자재
  • 커뮤니티
  • 탕가 진공관 1조 웨스턴 콘덴서
    1시간 전
    03:00
  • 웨스턴 0.1mf 4개
    1시간 전
    03:00
  • 웨스턴 낚시타입 0.1mf 600v
    1시간 전
    02:59
  • 웨스턴 6v6pp 앰프 민트급
    1시간 전
    02:59
  • 마란츠 twenty four 튜너 프리
    1시간 전
    02:59
  • [3924]Harry Nilsson - A little touch of Schmilsson in the night
    17시간 전
    10:44
  • Art Garfunkel / Scissors Cut
    8시간 전
    20:40
  • CD 정리
    3시간 전
    01:10
  • [3922]Gladys Knight - u200bGladys Knight
    18시간 전
    10:33
  • The Dooleys / Hello Welcome!
    9시간 전
    19:16
  • LM2576S-5.0 P+
    9시간 전
    19:24
  • FASTECH Ezi-SERVO 스테핑 모터 드라이브 여러종 A51127
    10시간 전
    18:32
  • ( 장비가방 (PC 등)
    17시간 전
    10:53
  • MICRO WAVE FILTER FASTRAP 5KV-433.92....신품
    18시간 전
    10:34
  • 민웰 SMPS, EACO 캐패시터, Sanyo Denki 쿨링팬 A51225
    2025-12-26
    21:05
  • 올해도 고생하셔습니다 새해는 더건강하세요
    32분 전
    04:10
  • level up 하려면 어떻게 해야 하는지요> 1
    5시간 전
    23:14
  • 안데나 튜너 동영상
    10시간 전
    18:31
  • 2025년보내면서 ♡ 1
    17시간 전
    11:12
  • 한해를 보내면서 1
    2025-12-26
    23:50

진공관 부품-키트 주문

전화 02-998-4643
팩스 02-996-4643
영업시간
월~금 오후 12:30~오후7:00
토요일 오후 12:30~오후 5:00
일요일, 국경일 휴무입니다.
회사소개 제휴문의 이용약관 개인정보취급방침 이메일주소무단수집거부 구입안내 회원가입
상호명: 소리전자 | 대표전화: 02-998-4643
서울시 강북구 덕릉로 147-2 우이다온 601호.
영업시간 오전 12시 30분 ~ 오후 7시, 공휴일 휴무.
개인정보관리책임자 : 고상태(02-998-4643) 통신판매업신고 강북구 제0217호
E-mail : [email protected] 사업자등록번호 217-05-18554 이종호 호스팅:(주)블루웹
메뉴닫기
profile
로그인 해주세요.
자유게시판 내가쓴글 저장함 쪽지

전체 게시판

  • 판매장터
    • 수입오디오
    • 부품
    • 음반
    • 국산오디오
    • 업체전문인
    • 자작품
    • 계측기
    • 라디오
    • 전자종합
    • 벼룩종합
    • 햄무선기
    • 불용자재
    • 교환장터
    • 광고업체
    • 무료나눔
  • 부품판매
    • 트랜스포머
    • 노브(손잡이)
    • 자작부품-1
    • 자작부품-2
    • 자작부품-3
    • 전원용PCB
    • CCS-PCB
    • 키트용PCB
    • 볼륨용 PCB
    • 입력용 PCB
    • 고정가이드
    • 소켓가이드
    • CD로딩용기어
    • 케이블완제품
    • 윤활유클리너
    • 자작공구/은납
    • 딘케이블단자
    • 콘덴서 종류
    • 자작용계측기
    • 앰프케이스
  • 앰프키트
    • 소리전자 키트 종류
    • 소리전자 키트제작서
    • 소리전자 키트배선도
    • 소리전자 키트사용기
  • 주문구입
  • 커뮤니티
    • 자유게시판
    • 질문게시판
    • 가입인사
    • 통합 동호회
    • 자작게시판
    • 나의오디오
    • 플레이리스트
    • 미션관리
    • 공지사항
    • 출석부
  • 동호회
    • 알텍동호회
    • 피셔동호회
    • AR동호회
    • JBL동호회
    • 튜너동호회
    • 빈티지동호회
    • 마란츠동호회
    • 탄노이동호회
    • 도이치동호회
    • 웨스턴동호회
    • 매킨토시동호회
    • 아날로그동호회
    • 멀티앰핑동호회
  • 자료실
    • 웨스턴자료실
    • 전세계회로도
    • 소리전자트랜스규격
    • 부품위탁매물
    • 오디오위탁매물
    • 가격인하매물
닫기

마이페이지

로그인을 해주세요

  • Sign in with Naver
  • Sign in with Kakao
ID/PW찾기 회원가입
브라우저를 닫더라도 로그인이 계속 유지될 수 있습니다. 로그인 유지 기능을 사용할 경우 다음 접속부터는 로그인할 필요가 없습니다. 단, PC방, 학교, 도서관 등 공공장소에서 이용 시 개인정보가 유출될 수 있으니 꼭 로그아웃을 해주세요.