• 다크모드
  • 로그인
  • 회원가입
모바일메뉴

소리전자

검색
마이페이지
  • 판매장터
    • 수입오디오
    • 부품
    • 음반
    • 국산오디오
    • 업체전문인
    • 자작품
    • 계측기
    • 라디오
    • 전자종합
    • 벼룩종합
    • 햄무선기
    • 불용자재
    • 교환장터
    • 광고업체
    • 무료나눔
  • 부품판매
    • 트랜스포머
    • 노브(손잡이)
    • 자작부품-1
    • 자작부품-2
    • 자작부품-3
    • 전원용PCB
    • CCS-PCB
    • 키트용PCB
    • 볼륨용 PCB
    • 입력용 PCB
    • 고정가이드
    • 소켓가이드
    • CD로딩용기어
    • 케이블완제품
    • 윤활유클리너
    • 자작공구/은납
    • 딘케이블단자
    • 콘덴서 종류
    • 자작용계측기
    • 앰프케이스
  • 앰프키트
    • 소리전자 키트 종류
    • 소리전자 키트제작서
    • 소리전자 키트배선도
    • 소리전자 키트사용기
  • 주문구입
  • 커뮤니티
    • 자유게시판
    • 질문게시판
    • 가입인사
    • 통합 동호회
    • 자작게시판
    • 나의오디오
    • 플레이리스트
    • 미션관리
    • 공지사항
    • 출석부
  • 동호회
    • 알텍동호회
    • 피셔동호회
    • AR동호회
    • JBL동호회
    • 튜너동호회
    • 빈티지동호회
    • 마란츠동호회
    • 탄노이동호회
    • 도이치동호회
    • 웨스턴동호회
    • 매킨토시동호회
    • 아날로그동호회
    • 멀티앰핑동호회
  • 자료실
    • 웨스턴자료실
    • 전세계회로도
    • 소리전자트랜스규격
    • 부품위탁매물
    • 오디오위탁매물
    • 가격인하매물
자유게시판 질문게시판 가입인사 통합 동호회 자작게시판 나의오디오 플레이리스트 미션관리 공지사항 출석부
  • 커뮤니티
    • 자유게시판
    • 질문게시판
    • 가입인사
    • 통합 동호회
    • 자작게시판
    • 나의오디오
    • 플레이리스트
    • 미션관리
    • 공지사항
    • 출석부
Home 커뮤니티 자작게시판
T기본글꼴
  • 기본글꼴✔
  • 나눔고딕✔
  • 맑은고딕✔
  • 돋움✔
질문
2005.11.15 19:20

[e] 트랜스프리 회로도를 구합니다

김상준
(*.223.17.78) 조회 수 4505 추천 수 0 댓글 7
?

단축키

Prev이전 문서

Next다음 문서

가 크게 작게 위로 아래로 댓글로 가기 인쇄 첨부
?

단축키

Prev이전 문서

Next다음 문서

가 크게 작게 위로 아래로 댓글로 가기 인쇄 첨부

>가지고있는 프리아웃트랜스
>
>].w.e        - ->    임피던스 20k:300r/30r(전류량모릅니다,,,적당히 25ma급으로)
>2.w.e-    ---  >          dcr 8.4k:160r..전류량모름...(부품번호ks-8726)
>3, phameco -> 임피던스 15k: 600r(10ma)
>
>위 3가지를 가지고 적당한 프리를 다시 제작하고 싶은데...혹시
>위...와 연관하여 1가지라도..
>관련하여 회로도를 공여해주실분 없으시나요?
>
>대부분 일차가 임피던스 15k~25k 정도여서 회로구하기가 쉽지않네요..
>
>답변에 미리 넙~즉 감사먼저드립니다


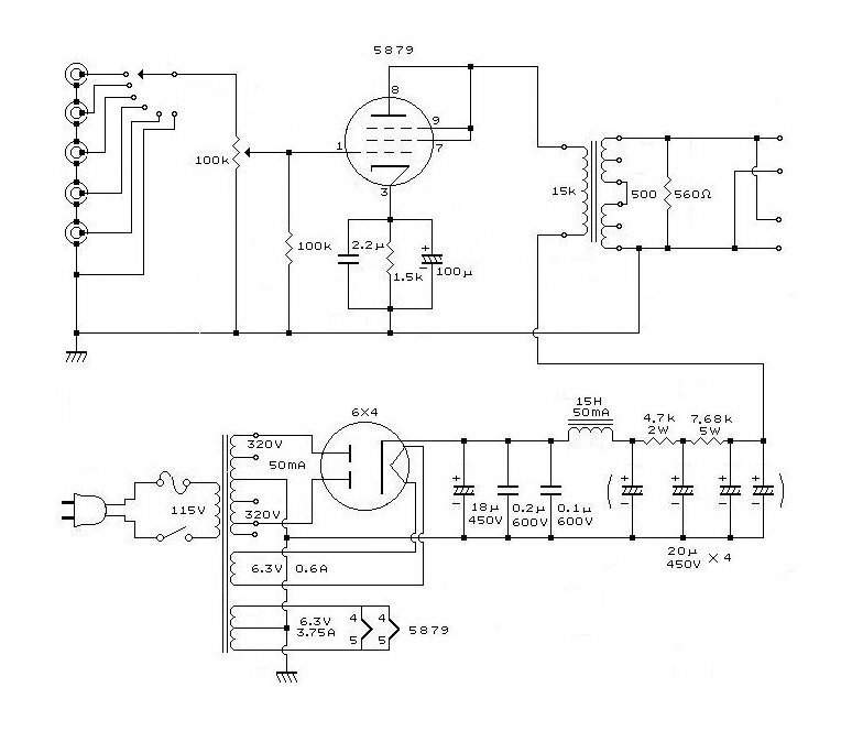
먼저 올린 5692회로가 자세히 보니 시정수에 문제가 있는것 같읍니다
오타인지 몰라도 하옇튼 다른회로를 올려봅니다
0

추천

0

비추천

Atachment
첨부 '2'
  • 1072369299.jpg,
  • Pre_LCR_Tube.jpg,
Facebook Twitter Google Pinterest
위로 아래로 댓글로 가기 인쇄 첨부
에디터 선택하기
✔ 텍스트 모드 ✔ 에디터 모드
?
댓글 쓰기 권한이 없습니다. 로그인 하시겠습니까?
Comments '7'
  • ?
    2005.11.15 19:41 (*.79.207.40)
    상준님...감사 !!...언제나 도움을 주십니다..그려,,,!! 언제 날잡아 통성명하고 술한잔 합시다,,,물론 내가 먼저사지요~~~
    수정 삭제 댓글
  • ?
    항아리 2005.11.15 23:58 (*.106.196.34)
    5879프리회로도는 한국진공관앰프 동호회의 김계중님 회로도이군요. 다른 데 또 있는 회로도가 아니고 김계중님 개인이 맞춘 시정수와 회로도이므로 출처가 밝혀져야 할 것 같아서... (전원부 시정수는 전원트랜스에 맞게 재조정되어야 할 것입니다. 저 회로도의 전원트랜스는 2차전압이 꽤 높은 편입니다. 그리고 소리는 매우 좋은 편입니다. 그러나 똑 같은 부품과 똑 같은 회로도라도 만든 사람에 따라서 소리가 달라지니 그점에서도 자작의 묘미가 있다 하겠습니다^^)
    댓글
  • ?
    2005.11.16 01:44 (*.79.207.40)
    항아리님..저번에 신세많이졌읍니다..몇가지 묘책을 지적해주셔서.. 이번 초기 트랜스프리만들면서 그..노하우에..몇단 금새 올라가버린 기분입니다.. 감회가 새롭읍니다...
    수정 삭제 댓글
  • ?
    2005.11.16 01:56 (*.79.207.40)
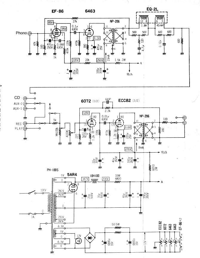
    상준님..그런데..아래 회로도중 np-206과 EQ-2L 의 보다 자세한 사랑을 여쭤봐도 되겠는지요... 특히 NP-206의 임피던스 ,DCR값을 알면 좀 좋지않겟나..사료되는데.... 포노단 까지 있으니...수작업하려면..머리좀 삭혀야할듯싶읍니다... 본 회로의 자세한 내력과 관련 도움글을 혹시...한자적어주심은 어떨지요.. 진공관 종류도 다양하고 ,,,회로의취향이..만만치는 않을듯싶네요...
    수정 삭제 댓글
  • ?
    2005.11.16 02:11 (*.79.207.40)
    상기 5879는 사전 검토를 하여보았읍니다만... 5879 RMS 가 250V 정도 10MA 면 무리는 없을듯 싶읍니다 또..기존 전원부가 있으니..본체는 간단히..만들어볼수있겟읍니다... 그런데..전원부 쵸크 후단 에..저항을 2차로 한 까닭이 있을법한데 무슨연유일까요? 궁금해지네요...5W급 저항 1개와 50~100UF 싱글콘 1개면 될것같은데.... 참,,이번에는 전원부를 만들어볼시...전해멀티도 좀더 접근하여 테스트를 해보아야겠읍니다...그러다보면 싱글 3결소리에 적절히 부합하지 않을까? 생각도 돼는데요... 아뭏튼 또...연구가 시작 되었읍니다...우선 쉬운것 부터 해보지요...
    수정 삭제 댓글
  • ?
    김상준 2005.11.16 13:52 (*.51.93.131)
    안녕하세요 이선생님! 일반적으로 트랜스 프리를 제작하는 경우 진공관의 플레이트 내부저항이 7.5k-13k 사이이고 전류는 5ma 정도를 흘리는 타입이 최적의 트랜스 결합 스펙이라 한다면 위 회로는 아시는분들은 다 아시는 항아리님의 말씀대로 김계중님의 회로를 발췌한것인데요 마침 이재근님께서 위관의 스펙과 잘 맞는 트랜스가 있길래 회로를 올려본것이구요 위관으로 요즈음 많이들 트랜스 프리를 제작하는 것 같던데요 이를 조금 보충 설명하면 위관은 rca에서 개발한 사프컷오프 5극관으로 주로 방송장비나 프로용장비에 많이 사용된 관으로 기본스펙은 2그리드와3그리드를 묶어 플레이트에 연결하는 3극결속시 플레이트에 250v 제1그리드 -8v 플레이트전류 5.5ma 케소드저항 1.5k 이때의 플레이트내부저항은 13.7k로 스펙상의 증폭율은 20-21배 정도로써 승압비는 5:1정도로 트랜스프리방식에서는 최적의 매칭을 나타내는 회로라 할 수 있습니다 보통 위관의 음질적특색을 원 설계자의 표현을 빌면 두툼한 중역에 윤기있는 고역이 발군이라는 표현을 하더군요 물론 5극관을 3결접속시에 알맞은 시정수로 꾸만 경우의 표현이라 생각 됩니다 플레이트전압은 250-260v정도에 케소드전압은 8v정도 걸리면 될거라 생각됩니다 전원부는 각자가 마련된 스펙이 있으므로 굳이 뭐라 말씀드리기가 뭐하나 위회로의 전원부는 정류부를 다단으로 하여 저항으로 전압강하를 유도할시 전원 임피던스가 상승하는 불리한 점도 있으나 그점 또한 설계자가 신중히 생각하여 결정한 사항으로 그분만의 노하우에 의한 음질 튜닝이라는 점에서 설계자의 의도를 존중해야 한다고 생각됩니다 물론 싱글회로에 있어 전원부는 예를 들어 초크 2단에 전원트랜스의 이차b전압을 낮춘 스펙을 쓰면 쵸크후단을 이재근님 말씀대로 위회로보다는 간단히 해결할수도 있는 사항입니다만 위회로에서는 트랜스 2차전압이 높은 관계와 전해콘덴서를 사용함으로서 소용량 다병렬로 전원 임피던스는 낮추고 충방전속도를 높이기 위해 위의 방법을 쓴 것은 아닌지 생각해봅니다 물론 이개념에는 위에서도 언급했지만 설계자만의 노하우가 있기 때문에 즉 음질적인 튜닝 개념도 포함된것이라 생각됩니다 원 설계자님도 이를 음질의 순도가 떨어진다는 실보다 청감상 얻을수 있는 부드럽고 여유있는 질감의 득이 더 크다라고 표현하신 것을 보더라도 굳이 어떤 전원부를 만들더라도 여유있는 재생음이라는 측면에서는 전원부 소자가 필름이든 전해를 쓰던가에 자작인의 노하우에 따라서는 천차 만별의 소리를 낸다고 감히 말씀 드려 봅니다(전원부관계에서만) 아래 회로는 LCR포노이큐와 라인 앰프인데요 원 설계자가 누구인지는 모르겠으나 일본 명인의 작품으로 알고 있습니다 제가 가진회로에 이분의 회로가 여러개 있는데 각단의 시정수도 적절한 것 같은데 고수님들의 고견을 받았으면 합니다 트랜스1차에 20K이차는 600(np-206)으로 꾸며 놓았는데 이재근님의 300옴 단자로 연결시키면 증폭도가 약간은 내려 가겠군요 만약에 라인부만 사용하신다면 아래쪽 라인부만 참고 하시면 될거라 생각되고 전압튜닝과 NFB를 약간 조정하시면 될거라 생각됩니다
    댓글
  • ?
    2005.11.16 16:54 (*.79.207.40)
    참으로...즐거운 하루시작입니다...천군만마를 얻은 기분이군요,,, 힘을 내어 즉시...시행해보도록 해 보겟읍니다... 참..상준님..긴글쓰시느라 고생하셧죠?? ㅎㅎㅎㅎ...손가락 안마사를 ,,예쁜 미인으로 청탁하여 보내드리겟읍니다..... 이후의 상황에 대해서는 ,,,저는 모릅니다...===3333333 감사합니다.....인사차 전화 올리겟읍니다.
    수정 삭제 댓글

  • 전체
  • 부품정보
  • 질문
  • 답변
  • 자작기
  • 기타
  • 긴급질문
  • 추가질문
  • 제작정보
  • List
  • Zine
  • Gallery
List of Articles
번호 분류 제목 글쓴이 날짜 조회 수
공지 기타 자작게시판 공지사항 소리전자 2004.02.17 13014
2334 자작기 쇠쟁이는 쇠로만 만드는지 알았쥬~ 6 file 노상식 2025.12.24 69
2333 자작기 6BQ5(싱글 스테레오 )실패작 앰프 11 file 오진숙 2025.12.23 82
2332 질문 에나멜 코일 구입처 5 메모리 2025.12.21 70
2331 자작기 811 파워 2 leeyph 2025.12.21 50
2330 제작정보 진공관 앰프 철망덥게 제작 하는곳. 3 땡그랑 2025.12.09 102
2329 부품정보 접지 유무 하트선 중성선 간편하게 확인 file 노상식 2025.12.09 69
2328 기타 자작 민식이 2025.12.02 90
2327 제작정보 노하우 아닌 노하우 실리콘 고무링 벨트 만들기 4 file 노상식 2025.12.02 79
2326 자작기 11월의 빈티지/6L6WGB 앰프제작 중.. 8 file 오진숙 2025.11.29 103
2325 부품정보 USB를 광 출력으로... 2 file 노상식 2025.11.26 105
2324 자작기 이럴수가 3 file 노상식 2025.11.20 164
2323 자작기 간만에 굴려 봅니다. 6 file 이승후 2025.11.18 124
2322 자작기 앰프 완성 후 청음중 6 file 노상식 2025.10.31 9074
2321 질문 dc볼트 20 file 노상식 2025.10.22 1725
2320 자작기 난감합니다 10 file 노상식 2025.10.21 1831
2319 자작기 전원트랜스와 출력트랜스 위치 및 방향 5 leeyph 2025.10.17 4718
2318 자작기 히터선 유도험 방지법 6 leeyph 2025.10.17 2942
2317 자작기 6L6 싱글 앰프 제작중~~ 12 file 노상식 2025.10.14 11294
2316 자작기 턴테이블에 관심 있으신 분 봐보세요 12 file 노상식 2025.09.30 7518
2315 질문 트랜스 제작 관련 질문 드립니다.~~ 꼭 많은 답변 부탁드립니다. 10 서무범 2025.09.17 8915
2314 자작기 부품 배치도 6 file 노상식 2025.09.08 4782
2313 자작기 복권 트렌스 9 file 노상식 2025.09.01 9728
2312 질문 정류 안정성 문의 2 file 김만태 2025.08.20 3910
2311 자작기 자작이란? 4 leeyph 2025.08.18 5008
2310 질문 초단 관 시정수 3 민식이 2025.08.10 4335
쓰기
Board Pagination Prev 1 2 3 4 5 6 7 8 9 10 ... 94 Next
/ 94

로그인을 해주세요

  • Sign in with Naver
  • Sign in with Kakao
ID/PW찾기 회원가입
브라우저를 닫더라도 로그인이 계속 유지될 수 있습니다. 로그인 유지 기능을 사용할 경우 다음 접속부터는 로그인할 필요가 없습니다. 단, PC방, 학교, 도서관 등 공공장소에서 이용 시 개인정보가 유출될 수 있으니 꼭 로그아웃을 해주세요.

TOP 5

  • 오디오장터
  • 음반
  • 불용자재
  • 커뮤니티
  • 인켈 리모콘
    1분 전
    08:16
  • 고장판매합니다
    1분 전
    08:16
  • DJ 플래이어 2 고장판매합니다
    1분 전
    08:15
  • 스피커 선 판매합니다
    1분 전
    08:15
  • SONY MP8 Video8 판매합니다
    1분 전
    08:15
  • 고급 크롬 공테이프 맥셀 XL II 미개봉 신품
    20분 전
    07:58
  • 최고급 DAT 공테이프 BASF DAT Master 34
    21분 전
    07:57
  • [3924]Harry Nilsson - A little touch of Schmilsson in the night
    21시간 전
    10:44
  • Art Garfunkel / Scissors Cut
    11시간 전
    20:40
  • [3922]Gladys Knight - u200bGladys Knight
    21시간 전
    10:33
  • LM2576S-5.0 P+
    12시간 전
    19:24
  • FASTECH Ezi-SERVO 스테핑 모터 드라이브 여러종 A51127
    13시간 전
    18:32
  • ( 장비가방 (PC 등)
    21시간 전
    10:53
  • MICRO WAVE FILTER FASTRAP 5KV-433.92....신품
    21시간 전
    10:34
  • 민웰 SMPS, EACO 캐패시터, Sanyo Denki 쿨링팬 A51225
    2025-12-26
    21:05
  • 올해도 고생하셔습니다 새해는 더건강하세요
    4시간 전
    04:10
  • level up 하려면 어떻게 해야 하는지요> 1
    9시간 전
    23:14
  • 안데나 튜너 동영상
    13시간 전
    18:31
  • 2025년보내면서 ♡ 1
    21시간 전
    11:12
  • 한해를 보내면서 1
    2025-12-26
    23:50

진공관 부품-키트 주문

전화 02-998-4643
팩스 02-996-4643
영업시간
월~금 오후 12:30~오후7:00
토요일 오후 12:30~오후 5:00
일요일, 국경일 휴무입니다.
회사소개 제휴문의 이용약관 개인정보취급방침 이메일주소무단수집거부 구입안내 회원가입
상호명: 소리전자 | 대표전화: 02-998-4643
서울시 강북구 덕릉로 147-2 우이다온 601호.
영업시간 오전 12시 30분 ~ 오후 7시, 공휴일 휴무.
개인정보관리책임자 : 고상태(02-998-4643) 통신판매업신고 강북구 제0217호
E-mail : [email protected] 사업자등록번호 217-05-18554 이종호 호스팅:(주)블루웹
메뉴닫기
profile
로그인 해주세요.
자유게시판 내가쓴글 저장함 쪽지

전체 게시판

  • 판매장터
    • 수입오디오
    • 부품
    • 음반
    • 국산오디오
    • 업체전문인
    • 자작품
    • 계측기
    • 라디오
    • 전자종합
    • 벼룩종합
    • 햄무선기
    • 불용자재
    • 교환장터
    • 광고업체
    • 무료나눔
  • 부품판매
    • 트랜스포머
    • 노브(손잡이)
    • 자작부품-1
    • 자작부품-2
    • 자작부품-3
    • 전원용PCB
    • CCS-PCB
    • 키트용PCB
    • 볼륨용 PCB
    • 입력용 PCB
    • 고정가이드
    • 소켓가이드
    • CD로딩용기어
    • 케이블완제품
    • 윤활유클리너
    • 자작공구/은납
    • 딘케이블단자
    • 콘덴서 종류
    • 자작용계측기
    • 앰프케이스
  • 앰프키트
    • 소리전자 키트 종류
    • 소리전자 키트제작서
    • 소리전자 키트배선도
    • 소리전자 키트사용기
  • 주문구입
  • 커뮤니티
    • 자유게시판
    • 질문게시판
    • 가입인사
    • 통합 동호회
    • 자작게시판
    • 나의오디오
    • 플레이리스트
    • 미션관리
    • 공지사항
    • 출석부
  • 동호회
    • 알텍동호회
    • 피셔동호회
    • AR동호회
    • JBL동호회
    • 튜너동호회
    • 빈티지동호회
    • 마란츠동호회
    • 탄노이동호회
    • 도이치동호회
    • 웨스턴동호회
    • 매킨토시동호회
    • 아날로그동호회
    • 멀티앰핑동호회
  • 자료실
    • 웨스턴자료실
    • 전세계회로도
    • 소리전자트랜스규격
    • 부품위탁매물
    • 오디오위탁매물
    • 가격인하매물
닫기

마이페이지

로그인을 해주세요

  • Sign in with Naver
  • Sign in with Kakao
ID/PW찾기 회원가입
브라우저를 닫더라도 로그인이 계속 유지될 수 있습니다. 로그인 유지 기능을 사용할 경우 다음 접속부터는 로그인할 필요가 없습니다. 단, PC방, 학교, 도서관 등 공공장소에서 이용 시 개인정보가 유출될 수 있으니 꼭 로그아웃을 해주세요.